新疆爆发疫情后专家认为是进口货物或者食物表面沾染的吗?
新疆爆发疫情后 ,专家认为是进口货物或者食物表面沾染的。今年是一个极度不平凡的一年,相信很多人都会有这样的感觉 。但是随着我们医护人员的努力,我们终于暂时控制住了它。但是还是会有地方传出疫情 ,这几日救数新疆的情况要严重许多。

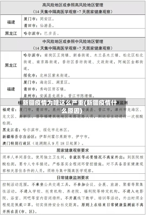
不过根据疾控专家的看法,认为乌鲁木齐的新冠复发和北京应该是类似的,是进口货物或者食物表面沾染的 。一直到8月10号的时候,新疆现在已经有确诊病例567例了。到8月13号的时候 ,31个省和新疆生产建设兵团报告,现有确诊病例690例 。

专家组们还讲乌鲁木齐和北京的疫情相比较,发现有类似的地方 ,认为是进口货物或者是食物的表面被污染,然后传播进来的。新疆靠近边境,有很多的物质都会从新疆进入我国境内 ,再加上地广人稀,管理上也就难免有一些小漏洞 。含有病毒的货物有可能是从中亚进口而来的。
有专家认为,含有病毒的货物应该是从中亚进口的 ,途经哈萨克斯坦,而哈萨克斯坦近来新冠很严重,因此病毒沾染到货物上 ,可能性很高的。
新疆疫情的主要发生地是在乌鲁木齐,在新疆的首府,首先是在乌鲁木齐市的天山区的中泉广场发生,确定的一个感染患者是一位24岁的女营业员 。
为什么新疆那么多感染者
地理位置与人员流动 新疆地处内陆 ,与多国接壤,交通网络发达,人员流动频繁。随着全球化进程加速 ,新疆与外部的交往日益增多,这使得疫情输入的风险增加。同时,由于当地旅游业的兴盛 ,游客的大量涌入也为病毒传播提供了条件 。人口密度与防控难度 新疆部分城市人口密度较高,给疫情防控带来一定挑战。
明确答案:新疆存在较多的感染,主要原因包括地理位置、人口密集程度 、近期的人员流动增加以及防疫措施的执行情况等多方面因素。详细解释: 地理位置因素 新疆地处我国西部 ,与多个疫情严重的国家接壤,境外输入病例的风险相对较高 。边境地区的交流频繁,可能会带来病毒传播的机会。
新疆喀什无症状感染者多的原因主要有两点:病毒的毒性减弱:大多数无症状感染者与境外输入病例有关 ,而境外输入的病毒毒性相对较低,这可能是导致新疆喀什出现大量无症状感染者的一个重要原因。感染者主要是年轻人:无症状感染者的主要群体是年轻人,特别是29至39岁的青壮年 。
新疆,自1995年发现首例艾滋病病毒感染者以来 ,艾滋病疫情发展迅速。主要感染群体集中在城市静脉注射吸毒人群,逐渐向普通人群蔓延,以青壮年为主。母婴传播现象日益突出。据当地卫生部门统计 ,新疆艾滋病感染者数量已超过6万人,且多数早期感染者已出现发病迹象 。
病毒株特性与个体差异不同病毒株的传播力、致病性可能存在差异,而感染者的免疫状态、年龄 、健康状况等个体因素也会影响症状表现。例如 ,免疫系统较强或病毒复制程度较低的个体,即使感染也可能无明显症状。若疫情初期病毒毒力较弱,或传播群体普遍年轻健康 ,无症状感染者的比例可能更高 。
新疆喀什疫情或与气温有关是真的吗
〖壹〗、新疆喀什疫情与气温可能存在一定的关联,但不能单纯归因于气温。 气温可能影响病毒活性:专家杨功焕提出,随着冬季气温降低 ,新冠病毒的活性可能增强,从而增加疾病的传播风险。这是一个可能的解释,表明气温与疫情之间存在一定的关联性 。
〖贰〗、新疆喀什疫情或与气温下降有关,这一观点有一定的专家支持。具体原因: 中国疾病预防控制中心原副主任、公共卫生和流行病学专家杨功焕指出 ,新疆喀什的疫情流行可能与冬季的到来和气温的下降有关。她解释说,随着温度的下降,新冠病毒的活性可能会增加 ,这是疾病发生的一个规律 。
〖叁〗 、新疆喀什疫情或与气温下降有一定关联,但这种说法并非绝对确定。具体原因尚无法完全确定:中国疾病预防控制中心原副主任杨功焕指出,由于人流的具体情况尚不清楚 ,因此喀什疫情的具体原因尚无法确定。气温下降可能影响病毒活性:杨功焕认为,随着温度的下降,新冠状病毒的活性可能会增加 ,这也是疾病发生的一种规律 。
〖肆〗、新疆喀什疫情或与气温下降有关,这一观点有一定的专家支持。具体原因: 中国疾病预防控制中心原副主任、公共卫生和流行病学专家杨功焕指出,随着温度的下降 ,新冠状病毒的活性将会增加,这也是疾病发生的规律。在她看来,新疆喀什的疫情流行与当地气温下降有关。
〖伍〗 、新疆喀什疫情或与气温有关是真的吗 中国疾病预防控制中心原副主任,公共卫生和流行病学专家杨功焕说 ,由于人流的具体情况尚不清楚,因此具体原因尚无法确定 。但是杨功焕指出,这种流行与冬季的到来和气温的下降有关。杨功焕解释说 ,随着温度的下降,新冠状病毒的活性将会增加,这也是疾病发生的规律。

为什么新疆那么多感染
〖壹〗、新疆存在较多的感染 ,主要原因包括地理位置、人口密集程度 、近期的人员流动增加以及防疫措施的执行情况等多方面因素 。详细解释: 地理位置因素 新疆地处我国西部,与多个疫情严重的国家接壤,境外输入病例的风险相对较高。边境地区的交流频繁 ,可能会带来病毒传播的机会。
〖贰〗、地理位置与人员流动 新疆地处内陆,与多国接壤,交通网络发达 ,人员流动频繁 。随着全球化进程加速,新疆与外部的交往日益增多,这使得疫情输入的风险增加。同时,由于当地旅游业的兴盛 ,游客的大量涌入也为病毒传播提供了条件。人口密度与防控难度 新疆部分城市人口密度较高,给疫情防控带来一定挑战 。
〖叁〗、新疆喀什无症状感染者多的原因主要有两点:病毒的毒性减弱:大多数无症状感染者与境外输入病例有关,而境外输入的病毒毒性相对较低 ,这可能是导致新疆喀什出现大量无症状感染者的一个重要原因。感染者主要是年轻人:无症状感染者的主要群体是年轻人,特别是29至39岁的青壮年。
新疆封了两个月是怎么回事
新疆封了两个月的原因是:疫情,此次新疆疫情最早是7月30日从伊犁州开始的 ,后扩散至伊犁州 、塔城、喀什、博州 、阿克苏、哈密、乌鲁木齐等地方 。本轮新冠肺炎疫情,是新疆历史上传播速度最快、涉及面最广 、感染人数比较多、防控难度最大的重大突发公共卫生事件。
假的。新疆维吾尔自治区,简称“新 ” ,首府乌鲁木齐市。地处中国西北,位于亚欧大陆腹地,截止2022年10月12日没有任何新疆维吾尔自治区的文件表明要封两个月 ,所以不是真的是假的,居民可以正常上下班 。
根据最新消息显示最长封过两个月。新疆这一轮疫情在9月就已经开始了,被封控的区域最长也有接近2个月时间了。
本文来自作者[mengbate]投稿,不代表良品号立场,如若转载,请注明出处:https://mengbate.com/lianpin/2509.html
评论列表(4条)
我是良品号的签约作者“mengbate”!
希望本篇文章《新疆疫情为啥这么严重(新疆疫情什么原因)》能对你有所帮助!
本站[良品号]内容主要涵盖:良品号,生活百科,小常识,生活小窍门,百科大全,经验网,游戏攻略,新游上市,游戏信息,端游技巧,角色特征,游戏资讯,游戏测试,页游H5,手游攻略,游戏测试,大学志愿,娱乐资讯,新闻八卦,科技生活,校园墙报
本文概览:新疆爆发疫情后专家认为是进口货物或者食物表面沾染的吗?新疆爆发疫情后,专家认为是进口货物或者食物表面沾染的。今年是...